中国家居建材流通业的龙头企业之一
中国市场知名商业品牌之一

每一名居然之家的员工都是“新时代的幸运儿”,居然之家不仅为每一位员工缴纳基本的社会保险,保障员工的基本生活权益,而且关心体恤员工的每一项深层次权益,为员工缴纳了泰康商业保险,不断满足员工的多层次、多样化需求,使其更好地发挥保障作用。此次的保险知识宣导会,为了让长江东路店的每一位员工更细致的了解商业保险的作用,使商业保险更好地作用于员工,服务于大家。

此次泰康保险宣导会由泰康保险安徽分公司讲师张扬经理为长江东路店员工就居然之家泰康商业保险保障计划做了详尽的宣讲和解答,主要从现有的保障解析、理赔服务、弹性福利三方面展开。


保障解析中,张经理详细介绍了居然之家保障方案的各项细节,从实际案例出发,从中层干部及基层员工两个方面为大家生动展示了居然之家给员工带来的优质保险保障,给予员工数字化、具象化的概念,在员工心中修筑一条宽口的公路,将信息直观的传输到每一个环节,传递给每一个员工。

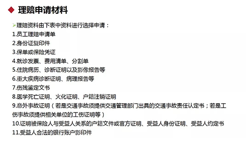
理赔服务的介绍上,以细节上的实践点滴展开,在理赔流程中医疗险、伤残险、重疾等环节详尽介绍了泰康给予居然员工的各项理赔服务,并将日常使用中经常用到的理赔申请材料如“发票、病例”等材料举例,并讲解了理赔时效、微信公众号理赔等细节注意事项,在座员工也从实际层面提出自己在理赔、报销等方面的困惑,宋经理针对每一位员工的特殊情况给予详细解答。

最后关于泰康保险的弹性福利方面,张经理为大家科普了生活中的各种可能以及泰康保障计划带给居然员工家庭的弹性福利。通过此次讲师的实地讲解,员工对居然之家独特的“六险一金”中的第六险有了深切的认识,对居然之家的泰康商业保险计划从“知其然”到“知其所以然”,提高了员工报销理赔效率的同时,也为员工提供了更好的保障平台和更优质的保险服务。

此次培训宣导会使员工清晰认识到企业给予自己的保障福利,体现了居然之家的独特人文关怀,坚定了员工努力奋斗的信心,增强了员工的企业归属感和自豪感。